经济稳步修复,韧性好于预期
日期: 2020-11-03摘要
总体上看,三季度经济稳步修复,韧性好于预期。具体体现在消费、就业结构性问题的持续改善、制造业的稳健恢复、出口的超预期支撑以及社融的持续增长上,同时宏观经济政策配合经济修复程度分阶段适度精准调控,在经济恢复中发挥了重大作用。
从三季度外部环境变化看,近期美国总统大选为最大风险事件,其结果可能对国内未来经济发展产生影响,使中国面临的竞争合作环境发生变化。而短期内疫情仍为影响海外经济主因,三季度以来,欧美等国疫情出现不同程度反弹,对其经济修复造成一定负面影响,尤其反映在服务业上。
从三季度国内经济表现看,整体好于预期,经济韧性较强,修复进程稳健。具体而言呈现出以下特点:从拉动GDP增长的三大需求因素看,消费需求恢复依然较慢,消费特点仍受疫情滞后影响,但此前的结构性问题有所缓解。投资需求中,因财政支出侧重于民生领域,加之经济自身修复韧性较强,依靠基建拉动经济动力减弱,三季度基建增速有所放缓;受监管融资政策的影响,地产投资增速亦有所放缓;受益于国内外下游需求的支撑,制造业投资处于稳步修复进程中。出口需求仍然超预期改善,增长逻辑仍与疫情有关,预计中长期不可持续。物价方面,受猪价、油价影响,CPI下行至2%以下、PPI未持续反弹趋势。从货币金融数据看,三季度社融持续增长,强化经济向好预期。从就业数据看,失业率降至5.5%以下,但城乡居民收入仍处于历史低位,此前反映的就业结构性问题有缓和迹象。
从政策面看,近期出台政策反映出国家对中长期经济发展战略的重新审视和定位,货币和财政政策也与之配合做出相应目标调整。5月以来,国家领导人多次在重要会议提及“构建以国内大循环为主体、国内国际双循环相互促进的新发展格局”的发展方向,未来在要素市场化改革、产业升级和技术创新等领域将加强改革力度。货币政策方面,根据近期央行表态看,下一阶段央行将根据形势变化综合运用多种货币政策工具,既保持流动性合理充裕,促进货币供应量和社会融资规模合理增长,为做好“六稳”“六保”支持经济高质量发展提供适宜的流动性环境。财政政策方面,上半年财政政策执行报告中提出将财政赤字率提高以减少收入压力,同时支出重点仍在就业扶贫等民生领域。
海外宏观经济形势
美国总统大选对中国经济的影响

美国总统大选日(11.3)临近,但最终人选仍存在不确定性,本部分从特朗普和拜登与经济相关的主要政策主张差别、施行目的和对我国经济的影响进行分析,以便更为清晰地了解双方当选对我国经济的短期和中长期影响。通过分析得知,两位候选人在将中国作为中长期竞争对手、促进制造业回流、发展现代化基础设施建设等方面观点基本一致。即无论双方谁最终当选,我国都将不得不被动接受未来中美较长期处于经济发展层面为主的竞争关系、中高端制造业发展的挑战和美国财政赤字、低利率水平的负外溢效应。

全球疫情进展及其对经济修复的影响
9月份以来,美国和欧洲主要国家疫情均有所反弹,当日新增确诊病例出现大幅增加,目前法国、英国、西班牙等欧洲多国已采取二次封锁措施,以抑制疫情的大规模反弹。
图1:海外主要国家当日新增确诊病例情况

数据来源:wind
从累计确诊数据看,当前美国和印度累计确诊病例依然较多,并持续增加。
从印度确诊病例变动情况看,9月中旬前,印度新增确诊病例持续增长,累计确诊病例快速增加,其疫情基本处于失控状态,隔离防疫和医疗救治均体现出不力状态。
图2:海外主要国家累计确诊病例情况

数据来源:wind
从海外主要国家制造业PMI数据看,除俄罗斯和印度外,其他国家第三季度均值均高于近十年历史均值,体现三季度经济经历了疫情后期强劲反弹阶段,而从9月与8月数据对比情况看,美国、英国、俄罗斯和意大利9月制造业PMI与8月相比均出现基本持平甚至小幅下降的态势,一方面9月基本处于强劲复苏的末期,经济复苏乏力,另一方面9月美欧疫情有所反弹,影响了经济复苏进程。
图3:海外主要国家制造业PMI变化情况

数据来源:wind
而海外主要国家服务业PMI数据则相对更为悲观,仅美国、英国和俄罗斯三季度均值数据恢复至近十年平均值以上,9月服务业受到疫情反弹影响也相对更为明显,欧洲主要国家服务业PMI与8月相比均出现一定程度下滑。
印度9月以来疫情有所缓解,其制造业和服务业PMI指数较8月大幅恢复,但仍较大程度低于历史均值。
图4:海外主要国家服务业PMI变化情况

数据来源:wind
国内宏观经济形势
GDP——三季度同比增幅略降,消费需求拉动由负转正
2020年三季度GDP同比录得4.9%,较二季度增加1.7个百分点,前三季度累计同比0.7%,由负转正。从三大需求对GDP的拉动数据看,三季度GDP增长主要仍为投资拉动,消费拉动首次转正,净出口数据依然好于预期。
图5:GDP不变价当季同比变动

图6:三大需求对GDP同比的拉动

工业增加值及工业企业利润——制造业修复进程加快,下游需求稳步恢复
2020年三季度工业企业增加值同比持续增长,9月录得6.9%,已与2019年12月持平。从行业大类看,制造业工业增加值同比快速增长,9月录得7.6%,达2019年4月以来月度同比最大涨幅,为工业增加值二季度增长主要贡献,制造业修复进程加快。
图7:主要行业大类工业增加值同比变动

2020年三季度工业企业利润持续增长,自6月以来,同比增速一直维持在10%以上,7、8月同比超过19%,高增速及波动主要受去年同期7、8月低基数和9月基数大幅跳升影响,从绝对值看,三季度工业企业利润稳步增长,从行业大类营业收入利润率数据看,5月以来均呈现稳步回升态势,间接反映下游需求的稳步恢复。
图8:工业企业利润总额及其同比变动

图9:主要行业大类营业收入利润率变动

消费——结构性问题有所缓解,消费特点仍受疫情滞后影响
三季度社零当月同比实现由负转正,8月开始社零同比即为正值,9月份较8月增长2.8个百分点,录得3.3%。而社零累计同比依然为负值,9月累计同比录得-7.2%,整体看,消费数据虽持续恢复,但距历史平均水平依然有较大差距。
图10:社会消费品零售总额当月及累计同比变动

三季度分行业社零中饮料、烟酒、服装鞋帽纺织品、化妆品和金银珠宝消费回暖态势明显,主要考虑受疫情放松和季节性消费习惯影响;石油及制品、家具、建筑及装潢材料消费需求仍较疲弱,表明疫情常态化管控下交通和装修需求尚未完全恢复。
图11:分行业社零三季度同比变动

数据来源:wind
表2:三季度各商品品类消费表现及可能原因持续性分析

从三季度分行业社零数据与去年同期对比情况看,由于疫情期间隔离防护需要,使得消费者出行习惯发生变化,加之厂商促销力度较大,汽车消费与去年相比出现大幅回升。而石油及制品需求却仍低迷,考虑整体交运受疫情影响仍未恢复,致商用飞机、轮船、汽车燃油需求量仍不足。家具、建筑装潢材料需求也不及去年同期,从商品房销售面积数据看,基本恢复至历史平均水平,则地产后周期消费需求不足并非购房需求下降所致,与疫情未完全消退装修需求未完全释放更为相关。
图12:各行业2020年三季度与2019年同期社零同比差值变化
数据来源:wind
表3:三季度各商品品类与去年同期消费表现及可能原因分析

从城镇与乡村社零同比数据对比情况看,三季度乡村社零同比增速快于城镇,考虑随着餐饮等服务业中小企业疫情后的恢复,低收入人群就业及收入逐步恢复,而其边际消费倾向相对更大,进而消费需求恢复相对更快。
从限额以上和限额以下社零同比变动情况看,7月以来限额以下社零同比反弹幅度快于限额以上,也体现出中低端消费品需求的复苏。
从中低端汽车市场份额变化情况看,自主品牌和单价小于30万元的乘用车市场份额自7月以来也呈现回升态势,进一步佐证中低端消费的恢复。
图13:城镇与乡村社零同比变动

数据来源:wind
图14:限额以上、以下商品零售总额同比变动

数据来源:wind
图15:中低端汽车市场份额变动

数据来源:乘联会
投资——基建增速略有放缓,制造业处于稳步恢复进程中
前三季度固定资产投资累计同比增速为0.8%,由负转正,较2月份提高25.3%,较2019年12月份低4.6%。其中基建投资前三季度累计同比增速为0.2%,增速略有放缓,较2月份提高30.5%,较2019年12月份低3.6%。房地产投资前三季度累计同比增速为5.6%,较2月份提高21.9%,较2019年12月份低4.3%。制造业投资前三季度累计同比增速为-6.5%,依然处于负值区间,较2月份提高25%,较2019年12月份低9.6%,仍为拖累投资主要因素。
图16:固定资产投资完成额累计同比变动

数据来源:wind
整体看,地产和基建依然为拉动固定资产投资主要因素,三季度基建增速有所放缓,制造业目前同比虽较低,但依然处于稳步恢复中。
图17:基建、地产和制造业投资累计同比变动

数据来源:wind
基建投资——财政支出结构侧重民生领域,基建增速放缓
三季度以来基建增速明显放缓,与此前基于专项债发行量预期的基建发力增长预期差异较大。
图18:基建投资三大主要构成累计同比变动

数据来源:wind
虽地方政府专项债发行规模依然较大,但从整体财政可用资金看,三季度政府公共财政收入增速放缓,公共财政支出大幅缩减。
图19:政府公共财政收入与支出变动

数据来源:wind
从今年以来财政支出结构变化看,三季度政府在交通运输、社会保障和就业、卫生健康、农林水事务支出较多,从三季度各部分支出占比看,教育、社会保障和就业、农林水事务、城乡社区事务支出占比相对最高,累计占比超过70%。政府财政支出在传统基建领域支出占比相对较小,而是将支出重点放在民生领域。
图20:今年以来财政支出结构变化

数据来源:wind
今年专项债大规模发行用于基建,可理解为腾挪了部分财政用于民生领域的资金支出,而并非额外大幅增加了用于基建的资金支持。并且从二三季度经济自发修复的韧性看,依靠基建拉动经济的动力较预期减小,也是目前基建投资没有大幅增加的原因。
图21:三季度财政支出结构占比情况

数据来源:wind
房地产投资——监管政策收紧,地产投资增速放缓
从土地成交数据看,三季度土地购置面积同比有所下降,而成交价款则持续攀升,三季度以来地产融资管控政策频出,开发商拿地规模受限,但优质土地资源可能仍呈现出供不应求状态。
图22:土地成交价款累计同比变动

数据来源:wind
三季度房屋新开工、施工和竣工面积累计同比均处于持平态势,受开发商融资政策影响,新开工面积同比结束上半年大幅回升态势。
图23:房屋新开工、施工、竣工面积同比变动

数据来源:wind
从商品房销售数据看,三季度住宅销售面积累计同比继续增长,但仍处于负值区间,目前较接近于疫情前水平。
图24:商品房销售面积累计同比变动

数据来源:wind
从百城住宅价格指数数据看,8月监管政策收紧以来,一二三线城市价格指数均出现小幅回调。
图25:百城住宅价格指数同比变动

数据来源:wind
在开发商融资监管政策短期内预计不发生较大变化情况下,四季度房地产投资预计仍较难维持此前增速。
制造业投资——制造业处于缓慢而稳步修复进程中
前三季度制造业分项中仅医药制造业、农副食品加工业、铁路、船舶、航空航天和其他运输设备制造业以及计算机通信和其他电子制造业四项累计同比高于去年同期,9月医药制造业累计同比达21.2%,海外疫情反弹和国内疫情常态化防控依然为主要助推因素。目前30个子行业(除其他制造业)中有16个低于去年同期累计同比10%,有6个超过20%,大部分子行业修复程度较二季度有所提高。从9月与8月同比差值看,仅有6个子行业低于8月同比,整体看制造业处于缓慢而稳步修复进程中。
图26:2020年前三季度与去年同期制造业分行业累计同比对比

数据来源:wind
图27:2020年9月与8月制造业分行业累计同比对比

数据来源:wind
净出口——出口超预期改善,增长逻辑仍与疫情有关,预计中长期不可持续
三季度出口仍超预期改善,累计同比-0.8%,已接近疫情前平均水平,其中7至9月当月季调同比分别为9.3%、15.9%和1.7%。
图28:进出口金额累计同比变动情况

数据来源:wind
图29:部分品类出口已超出历史平均水平

数据来源:wind
从具体出口商品看,防疫物资、体育用品设备、电脑以及部分制造业商品(显示屏、电池、电动车、家电、机械设备等)出口金额累计同比依然处于高位。其中部分商品同比增速已大幅超过近三年历史同期水平平均值,部分2月以来新统计品类疫情期间出口同比持续增长,其中有机发光二级显示屏和电动车品类同比出现超大幅度增长。疫情期间海外防疫物资需求维持高位、因疫情导致部分商品的海外生产受限使得其产业链向国内转移,进而支撑了国内超预期出口数据。
图30:部分2月以来新统计品类出口持续增加

数据来源:wind
图31:部分2月以来新统计品类出口超大幅增加

数据来源:wind
医疗仪器、医用敷料、医药材及药品和纺织制品、纺织机械及零件大幅增长与防疫需要有关,三季度海外部分国家疫情出现反弹,防疫物资需求增加。体育用品设备、便携电脑与疫情期间消费者生活习惯变化有关,显示屏、电池、电动车、家电、机械设备等出口的增加主要考虑因疫情所致该部分商品生产产业链出现阻断或延滞,使得其生产产业链转移至国内。
表4:2月以来大幅上涨的出口品类增长逻辑及可持续性分析

上述需求虽绝大多数均与疫情期间暂时性特殊需要有关,但可窥见其得益于国内疫情控制得力和产业链的完备,同时,目前的现象也有可能加速促进未来各国制造业回流本土,以保证突发事件发生时本土供给的稳定性,因此预计中长期不可持续。
物价——受猪价、油价影响,CPI下行至2%以下、PPI未持续反弹趋势
9月CPI当月同比录得1.7%,为自去年3月以来首次回落至2%以下。主要原因考虑系去年下半年猪价大幅上涨形成的翘尾因素。三季度食品CPI大幅下行,系猪肉为主的畜肉类价格大幅回落所致。非食品CPI三季度降至0附近,从分项看,衣着、居住、生活用品及服务和医疗保健延续下行趋势。进而核心CPI三季度已下滑至0.5%,处于准通缩区间。
图32:CPI、核心CPI、食品与非食品CPI变动

数据来源:wind
图33:食品CPI各分项当月同比变动

数据来源:wind
中长期看,核心CPI与GDP的变动总体上相匹配,尤其是2017年以来,均处于缓慢下行区间,我国经济转型期间预计核心CPI将继续下行,但不代表未来经济存在衰退预期。
图34:非食品CPI各分项当月同比变动

数据来源:wind
图35:核心CPI与GDP同比变化

数据来源:wind
9月PPI同比下降2.1%,较8月同比多降1个百分点,未能延续5月以来的回升。其中生活资料同比9月由正转负,主要受猪肉价格下降影响;生产资料同比回升幅度减慢,9月录得-2.8%,主要受油价三季度回调乏力影响。
图36:PPI当月同比变动

数据来源:wind
图37:PPI生产资料分项与受油价变动影响

货币金融——社融持续增长,强化经济向好预期
三季度社融继续维持较快速增长态势,为配合融资需求,9月M2增速重回增长区间。
图38:社融存量同比、M2同比及剪刀差变动

数据来源:wind
从9月社融存量同比增长情况看,基本符合此前二季度报告中预期:
信托贷款受资金信托新规对非标额度占比的约束大幅缩减;
随着财政政策在基建、医疗和旧改等领域的发力,政府债券有所增加;
考虑非标置换和监管对直接融资的鼓励,非金融企业股票融资、未贴现银行承兑汇票和企业债券持续增加。
图39:2020年9月社融存量构成同比变动

数据来源:wind
从三季度社融各分项增量占比情况看,人民币贷款增量占比最多,达47%,其次是政府债券,达32%,两者合计占到新增社融的79%。
图40:三季度社融各分项增量占比

数据来源:wind
从新增人民币贷款数据看,7月以来,居民户和非金融部门新增贷款均呈增加态势,非金融部门中长期贷款、居民户短期和中长期月度新增贷款均处于历史高位水平。
图41:居民和企业新增人民币贷款变动

社融的持续增长反映了企业和居民户对未来经济向好的预期。
就业——失业率降至5.5%以下,收入尚不及预期,结构性问题有缓和迹象
2月以来调查失业率持续下行,9月录得5.4%,降至预期目标5.5%以下,就业严峻形势有所缓解。7月教育部办公厅发布《关于严格核查2020届高校毕业生就业数据的通知》,将开设网店、公众号博主、电子竞技工作者纳入就业统计范畴,就业统计口径的完善有助于更为客观统计就业情况,未来失业率将更为客观反映失业情况。
图42:城镇调查失业率

数据来源:wind
而从居民收入水平数据看,较疫情前正常水平仍有较大差距。城镇居民人均可支配收入实际累计同比仍在0以下,农村外出务工劳动力月均收入同比较正常水平仍低4%-5%,并且外出劳动力人数二季度以来无明显增长,劳动力供给的减少也是使得月均收入提高的原因之一。
图43:城镇居民人均可支配收入实际累计同比

数据来源:wind
图44:农民工外出务工人数及收入同比

数据来源:wind
目前以农民工为代表的低收入群体外出务工人数增长乏力,考虑与小微企业受疫情影响尚未恢复有关,部分企业及其就业岗位可能永久消失。从小微企业运行市场指数变化可看出,2月以来,小微企业运行指数一直小于此前平均水平4个百分点左右,且没有增长迹象,考虑有部分小微企业可能较长时间退出市场。
图45:小微企业运行指数:市场指数变动

从小型企业PMI指数变化情况看,生产、新订单和经营活动预期可作为从业人员景气指数的先行指标,从4月以来,前三项指标便有回落迹象,而从8月开始,其均出现反弹,表明小型企业生产经营情况随着经济向好和融资支持而有所好转,预计后续小型企业从业人员景气指数也将有所反弹。
图46:小型企业PMI生产、销售、经营预期和从业人员指数变动

宏观经济政策分析
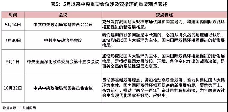
宏观总体层面——构建以国内大循环为主体、国内国际双循环相互促进的新发展格局
5月以来,国家领导人多次在重要会议提及“构建以国内大循环为主体、国内国际双循环相互促进的新发展格局”相关表述。
构建“双循环”新发展格局,既是顺应外部环境变化,也是我国经济发展模式转型的客观需要。

推动形成“双循环”新发展格局,是未来一段时期经济发展的首要任务,也是“十四五”时期金融改革发展的着眼点。
国际大循环期间我国在国际上的定位是世界工厂,即劳动力输出大国,我国作为生产要素提供方,主要服务于外需,期间从事的多为低端生产制造业,而随着经济发展,我国分工不断向产业链上下游延伸,一方面劳动力收入水平得到提高,另一方面收入提高后劳动力自身的消费需求也相应提升,而旧循环下终端产品多在海外生产和销售,国内生产无法满足国内日益提高的消费需求,即出现了国内大循环不畅通现象,构建国内大循环是解决此矛盾的要义所在。在新发展格局下,未来我国居民定位重点将更多由劳动力转变至消费者,“人口红利”将转化为“消费红利”,继续支撑经济高质量发展。

而构建国内大循环的同时,依然要坚持国内国际双循环的原因是目前我国经济发展仍有较大失衡存在,需要通过更高质量的对外开放来平衡国内经济发展,弥补和改善不足。
货币政策——根据经济发展阶段特征和中长期目标调整政策措施,注重直达性和精准性
从10月14日央行三季度金融统计数据新闻发布会中表述可总结以下政策观点:
1.当前形势变化:疫情对经济冲击的高峰期已过去,但我们面临的国际形势仍然复杂严峻。(为应对疫情期间流动性紧张而实行的货币政策宽松已是过去时,目前货币政策将着眼服务于国内外宏观环境下我国经济中长期发展需要)
2.当前及过去政策总结:目前银行体系中短长期流动性都保持在合理充裕水平。央行的政策利率和LPR均保持稳定,市场利率围绕央行政策利率运行,利率水平与当前的经济基本面总体是匹配的。(货币价格和数量均与当前经济基本面总体匹配,未发生过度宽松或收紧情况,未来也有可能继续保持这种政策节奏,适应经济形势发展)
3.未来政策调控重点:下一阶段将根据形势变化综合运用中期借贷便利、公开市场操作、再贷款再贴现等多种货币政策工具,既保持流动性合理充裕,促进货币供应量和社会融资规模合理增长,也不搞大水漫灌,为做好“六稳”“六保”支持经济高质量发展提供适宜的流动性环境。(政策将继续服务于社会融资需求、服务于中长期发展目标,合理充裕而非大水漫溉)
图47:三季度LPR报价维持不变

图48:三季度公开市场操作累计净回笼货币3625亿元

从10月21日央行行长易纲在金融街论坛上发表讲话中表述可总结如下政策观点:
1.今年以来货币政策特征:
(1)根据疫情防控和经济社会恢复发展的阶段性特征,分层次、有梯度地出台,有内在的逻辑。
(2)注重增强直达性、精准性。
2.未来货币政策调控重点:
(1)更好适应经济高质量发展的需要。货币政策应与高质量发展相适应,更加注重金融服务实体经济的质量和效益,提高金融机构长期支持实体经济的积极性,为涉农、小微企业、民营企业等提供持续支持。金融政策要深入贯彻新发展理念,积极完善政策框架,与财政、产业、就业、科技等政策密切配合,促进经济绿色复苏和发展。
(2)稳健的货币政策更加灵活适度、精准导向。货币政策要把握好稳增长和防风险的平衡。既不让市场缺钱,也不让市场的钱溢出来,保持货币供应与反映潜在产出的名义国内生产总值增速基本匹配。尽可能长时间实施正常货币政策,保持正常的、向上倾斜的收益率曲线,为经济主体提供正向激励,总体上有利于经济社会的可持续发展,有利于人民币资产的全球竞争力,利用好两个市场、两种资源。货币政策需把好货币供应总闸门,适当平滑宏观杠杆率波动,使之在长期维持在一个合理的轨道上。
财政政策——财政赤字率提高减少收入压力,支出重点仍在就业扶贫等民生领域
前三季度全国一般公共预算收入累计141002亿元,完成全年预计210250亿元的67.06%,为近8年同期完成率最低。从收入构成看,一季度疫情高峰期税收大幅减少仍为影响财政收入完成率主因。4月以来随着经济形势转好,税收收入基本恢复至历史平均水平。
图49:近年来前三季度已完成财政收入支出占比

数据来源:wind
前三季度全国一般公共预算支出累计175185亿元,完成全年预计274850亿元的70.68%,受疫情影响,部分财政支出难以如期下达,预计四季度财政支出将有所加快。从支出结构看,前三季度财政支出在社会保障和就业、教育、农林水务、城乡社区事务和卫生健康五个领域投入较多,合计占比达77%,政府在重点民生领域尤其是就业相关领域投入力度较大。
图50:财政收入中税收收入和非税收入变化

数据来源:wind
图51:前三季度财政支出结构

数据来源:wind
财政部于8月6日公布了《2020年上半年中国财政政策执行情况报告》,传达以下政策观点:通过适当提高赤字率解决全年财政收入无法满足支出需求的问题,将财政赤字率从2.8%提高至3.6%以上,赤字规模比2019年增加1万亿元,达到3.76万亿元。三季度累计财政支出超出收入3.42亿元,假设财政收入静态不变情况下,距离赤字目标还有3400亿元空间。财政支出全年重点用于就业、扶贫、企业减税降费、粮食能源安全、产业链支持、基层保障等。在疫情对就业滞后影响尚未完全消退、十三五脱贫攻坚目标仍为重中之重情况下,就业民生保障依然为财政政策首要支持方向。


总结及风险
总结
从三季度外部环境变化看,近期美国总统大选为最大风险事件,其结果可能对国内未来经济发展产生影响,使中国面临的竞争合作环境发生变化。而短期内疫情仍为影响海外经济主因,三季度以来,欧美等国疫情出现不同程度反弹,对其经济修复造成一定负面影响,尤其反映在服务业上。
从三季度国内经济表现看,整体好于预期,经济韧性较强,修复进程稳健。具体而言呈现出以下特点:从拉动GDP增长的三大需求因素看,消费需求恢复依然较慢,消费特点仍受疫情滞后影响,但此前的结构性问题有所缓解。投资需求中,因财政支出侧重于民生领域,加之经济自身修复韧性较强,依靠基建拉动经济动力减弱,三季度基建增速有所放缓;受监管融资政策的影响,地产投资增速亦有所放缓;受益于国内外下游需求的支撑,制造业投资处于稳步修复进程中。出口需求仍然超预期改善,增长逻辑仍与疫情有关,预计中长期不可持续。物价方面,受猪价、油价影响,CPI下行至2%以下、PPI未持续反弹趋势。从货币金融数据看,三季度社融持续增长,强化经济向好预期。从就业数据看,失业率降至5.5%以下,但城乡居民收入仍处于历史低位,此前反映的就业结构性问题有缓和迹象。
从政策面看,近期出台政策反映出国家对中长期经济发展战略的重新审视和定位,货币和财政政策也与之配合做出相应目标调整。5月以来,国家领导人多次在重要会议提及“构建以国内大循环为主体、国内国际双循环相互促进的新发展格局”的发展方向,未来在要素市场化改革、产业升级和技术创新等领域将加强改革力度。货币政策方面,根据近期央行表态看,下一阶段央行将根据形势变化综合运用多种货币政策工具,既保持流动性合理充裕,促进货币供应量和社会融资规模合理增长,为做好“六稳”“六保”支持经济高质量发展提供适宜的流动性环境。财政政策方面,上半年财政政策执行报告中提出将财政赤字率提高以减少收入压力,同时支出重点仍在就业扶贫等民生领域。
总体而言,三季度经济稳步修复,韧性好于预期。具体体现在消费、就业结构性问题的持续改善、制造业的稳健恢复、出口的超预期支撑以及社融的持续增长上,同时宏观经济政策配合经济修复程度分阶段适度精准调控,在经济恢复中发挥了重大作用。
风险:中美冲突程度超预期,国内转型难度超预期
未来经济发展相对较大的不确定性风险主要集中于中美冲突是否超预期以及国内经济转型难度是否超预期上,具体而言:
外部来看,中美冲突可能超预期的两个表现为:
由中美两国双边关系冲突蔓延至中国与美国及其多个联盟国家的多边关系冲突;
由当前基于比较优势的贸易冲突模式演变至未来抢夺全球供应链分工,中高端制造业全面竞争模式。
内部来看,国内转型难度超预期的两个表现为:
外部环境的严峻变化未能给国内经济转型发展提供足够的时间和空间;
国内大循环打通时间超预期,即国内供给侧改革进程慢于预期,使得未能及时满足国内日益增长的消费需求。

国投泰康信托有限公司







该网站已支持IPv6